矢量智能对象1
矢量智能对象1
首页
关于鼎泰
代工解决方案
新闻与活动
人才中心
联系我们
CN
EN
首页
关于鼎泰
鼎泰介绍
发展历程
企业文化
政策指引
代工解决方案
新闻与活动
鼎泰新闻
文化活动
人才中心
加入鼎泰
职业发展
薪酬福利
人才招聘
联系我们
联系我们
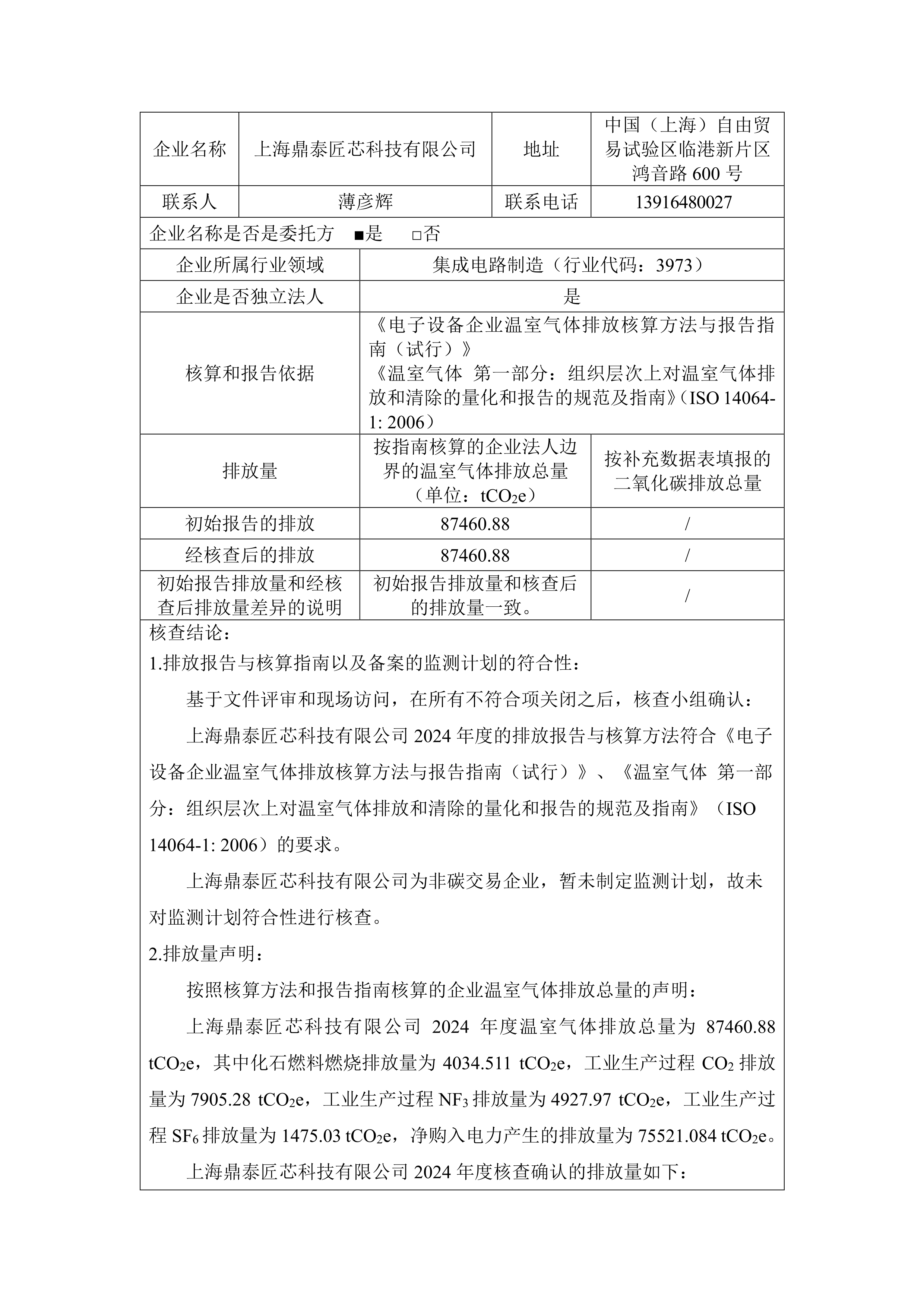
2024年度温室气体排放核查报告
2025-09-09
返回列表